伍家岗区法院公众号
欢迎光临 宜昌市伍家岗区人民法院网站
网站首页
新闻中心
法院要闻
媒体聚焦
视频中心
以案说法
法院介绍
本院概况
现任院长
法院领导
机构设置
机关党建
党建动态
党课教育
交流园地
党员风采
执行信息
执行动态
执行文书
执行查询
审判公开
案件公告
流程公开
庭审公开
文书公开
法院文化
法官风采
法官作品
文化生活
当前位置:
网站首页
>>
法院公告
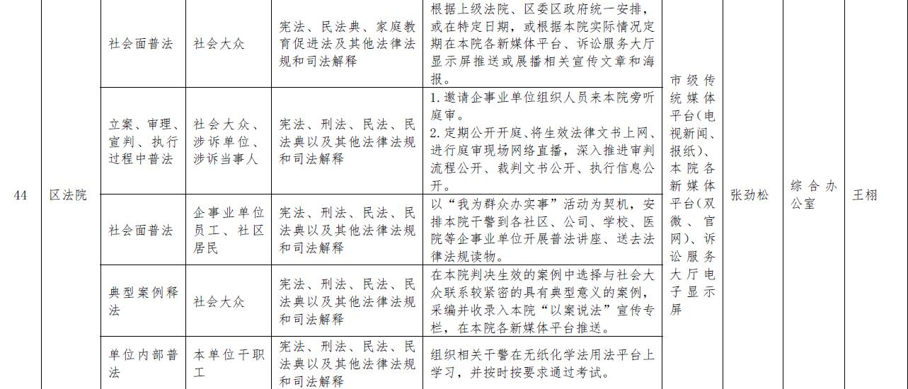
宜昌市伍家岗区人民法院2022年普法责任清单
时间:2022-06-06
阅读:7977